开云官方注册

销售热线:400-887-6230

服务热线:400-887-8230

ASIA
中国
SOUTHEAST ASIA
CIS
EMENA
SOUTH ASIA
SOUTHEAST ASIA
LATIN AMERICA
SUB-SAHARAN AFRICA
OCEANIA

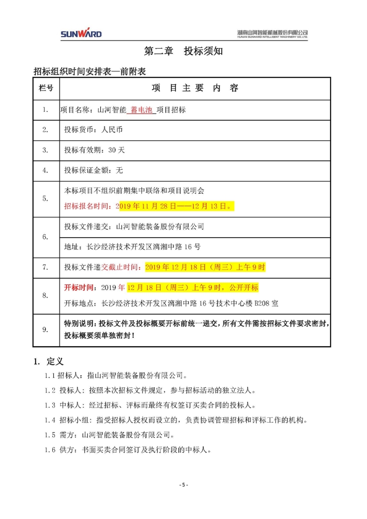
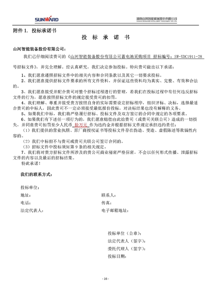
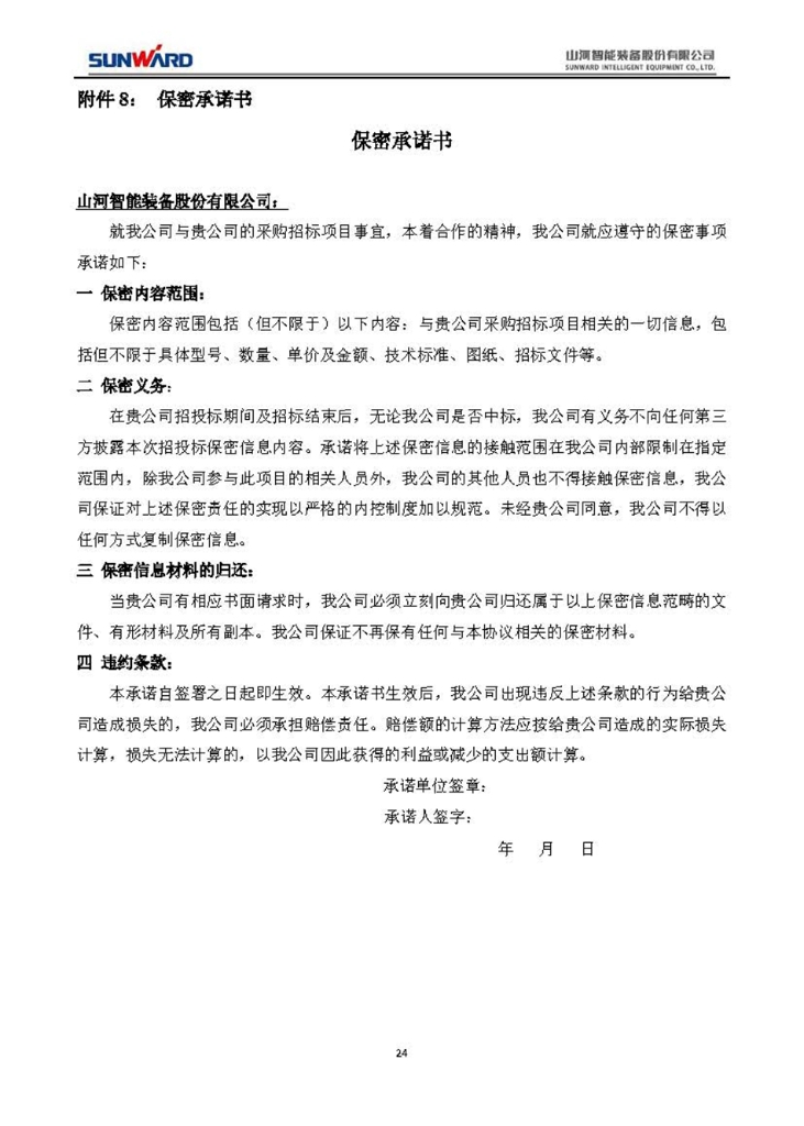
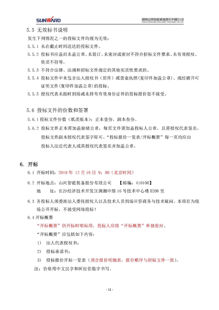
蓄电池采购项目招标文件

发布日期:2021-05-28 来源:开云官方注册-开云(中国) 智能 浏览次数:

蓄电池采购项目招标文件

蓄电池采购项目招标文件

蓄电池采购项目招标文件

蓄电池采购项目招标文件

蓄电池采购项目招标文件

蓄电池采购项目招标文件

蓄电池采购项目招标文件

蓄电池采购项目招标文件

蓄电池采购项目招标文件

蓄电池采购项目招标文件

蓄电池采购项目招标文件

蓄电池采购项目招标文件

蓄电池采购项目招标文件

蓄电池采购项目招标文件

蓄电池采购项目招标文件

蓄电池采购项目招标文件

蓄电池采购项目招标文件

蓄电池采购项目招标文件

蓄电池采购项目招标文件

蓄电池采购项目招标文件

蓄电池采购项目招标文件

蓄电池采购项目招标文件

蓄电池采购项目招标文件

蓄电池采购项目招标文件

蓄电池采购项目招标文件